公众号
小程序
返回顶部
高被引研究分享:如何避免把综述写成文献总结?
发布时间:2022/08/26 00:00:00来源:检索宝技术开发部
任何研究都不是凭空产生的,而是在前人研究的基础上从某个方面进行深化,具有一定传承性的。因此,文献综述是研究的第一步。
如果要对整个课题方向全面把握,写一篇综述是十分有必要的,并且写综述文章有以下几个好处:
大的方面,能够提高对整个课题方向的把握能力。通过详细、全面的文献检索和阅读,可以对这个课题方向的发展脉络、研究进展和最新成果会有一个整体的把握和了解。
其次,是对自己工作的总结升华。经过多年的相关研究,自己心中必定有不少思考和疑问,此时的大量阅读对自己的固有知识是一个归纳升华的过程。写完应该有顿悟之感。
再次,对以后的实验研究具有重要的指导作用。写完综述后,通过对整个课题方向的了解,知道了哪些问题已经解决、哪些地方还存在问题、哪些问题是热点、哪些是难啃的骨头,是制约课题发展的关键所在。这样设计以后的实验时就能有的放矢。
小的方面,综述也是一篇文章。现在国内评估要看个人成果,综述也是一种发文章的方法。另一个方面,能够提高自己在同行中的地位。一般来讲,综述文章的引用次数相对研究文章高,因此也就扩大了自己在同行中的知名度。
然而,接触过综述的作者都知道,这是一个看似简单却非常难写的文章类型。
今天,我们根据一篇专门讲解如何写综述的优秀文章(140+被引量),给大家整理了撰写综述需要掌握的知识和技巧,希望能给有需要的作者带来帮助~

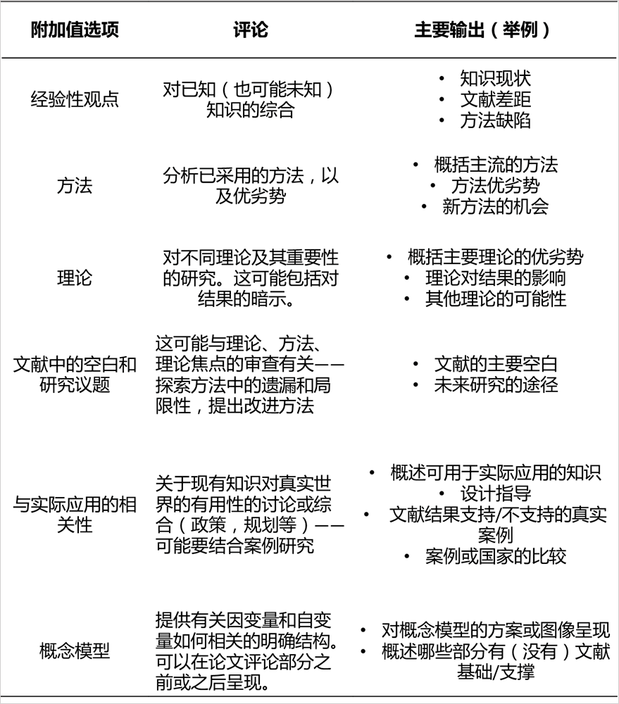
批判性综述和一般概括性综述的关键区别在于有没有提供附加值(Added Value),优秀综述的一个标志是附加值融入到了整个文章中。附加值可从理论、方法、概念等多个角度入手,以下表格可以帮助理解附加值的含义:

中文对照表格,仅供参考
原文表格如下:

典型综述
其他类型综述
提出一个经验性的问题,然后用文献综述来回答问题。
对一个众所周知的问题采取一种新的或非常规的方法。比如,对一个现有的主题进行新的阐释,对子概念进行分解,或从另一个角度来看待结果。
例如,Geurs和VanWee(2004)回顾了关于可及性测量的文献。他们没有遵从常见的可及性测量类别的视角,而是考察了可及性测量的组成部分(土地使用、交通、时间和个人组成部分)。
不以回顾某领域的所有文献为目的,而是涵盖特定主题,为新的研究提供一个起点。
例如,Banister, Anderton, Bonilla, Givoni, and Schwanen(2011)关于运输和环境的综述中,明确关注了低碳运输系统、行为和技术选择、减少需求等方面,但其观点的真正核心是重新思考低碳运输系统的治理问题。
提出一个概念模型,然后探索可能有助于支持这种创新框架的文献。在这类综述中,不一定要回顾所有的文献,但引用和讨论的文献可以达到支撑概念模型的目的。
把综述写得像总结
一篇好的综述文章在广泛阅读和清晰交代前人文献的基础上,应该能够提出作者自己的观点,也就是应该能够有所评论或总结。我们认为一篇综述性文章中“述”与“评”的比例以7∶3为宜。而且,在评的时候一定要有原创性观点,不能只是简单地对已有文献进行描述性统计式的评论。
综述的目的没有达到
论文应在引言中明确说明研究目标,结论也应回顾到这些目标,评估它们是否已经实现。
综述不够准确、清晰
文献综述类文章应该力求准确、清晰,不能写成文学体的流水账。其中,“准确”要求综述客观,在表述前人观点时不要加入自己的价值判断,只需说明被综述文献的主要观点和脉络。“清晰”是指文献综述各构成部分之间的关系清楚、层次分明,让读者看后一目了然。
事实上,写好一篇文献综述所花费的时间和精力,可能要远远超过写一篇一般的、利用统计工具做经验研究的论文。但是,一旦公开发表,这样的文献综述类文章意义远远大于一般的经验研究论文。今天的分享就到这里啦!希望本文能够让大家尽快掌握文献综述的写作技巧,为大家带来帮助。
版权声明:本文来源埃米编辑,科研写作研究所,顶刊收割机。内容仅做学术分享之用,如有侵权,请后台联系我们删除,万分感谢。转载本文请联系原作者获取授权,同时请注明本文来源。
相关推荐
